大连商品交易所发布通知,将于2020年7月10日起开展生猪期货仿真交易。带您解读生猪期货合约与规则。
大连商品交易所发布通知,将于2020年7月10日起开展生猪期货仿真交易。带您解读生猪期货合约与规则。
1 、大商所7月10日起开展生猪期货仿真交易
7月8日,大连商品交易所(以下简称“大商所”)发布通知,为扎实做好生猪期货上市准备工作,将于2020年7月10日起开展生猪期货仿真交易。
据通知,此次生猪期货仿真交易挂盘合约拟为一个近月合约和一个远月合约。其中近月合约为两个月到期合约,首日挂盘近月合约为LH2009合约,LH2009合约到期后滚动增挂LH2011合约,以此类推;首日挂盘远月合约为LH2105合约。在交易所仿真环境已有交易编码的客户,可直接参与生猪期货仿真交易;无仿真交易编码的客户,需按照相关要求和流程,通过统一开户系统办理相关业务。
据了解,自4月份证监会批准开展生猪期货交易以来,大商所积极推进生猪期货上市相关工作,目前已经形成了比较成熟和完备的业务规则体系,此次推出生猪期货仿真交易,有助于验证生猪期货合约规则制度,让市场各方提前熟悉生猪期货交易机制和期现货价格波动特点,进一步为生猪期货正式上市做好充分准备。
2、 解读大商所生猪期货合约细则
1、生猪期货总体设计思路

生猪期货设计遵循前置管理、简单交割、会员推荐、事后评价的流程体系。
2、生猪期货合约

生猪期货采用实物交割,代码是LH,交易单位18吨/手,约现货市场大型挂车一车的装载量。生猪期货是继鸡蛋(3984, 1.00, 0.03%)品种后的第二个畜牧期货品种,部分内容和鸡蛋期货的设计思路一致,涨跌停板幅度是上一交易日结算价的4%,最低交易保证金为合约价值的5%。最后交易日是合约月份倒数第4个交易日,最后交割日是最后交易日后第3个交易日。合约月份1、2、3、4、5、6、9、10、11、12月,7月和8月天气炎热容易导致生猪在运输出现问题从而影响交割品质,因此7月和8月的交易取消。
3、交割质量标准

用于交割的生猪在外观和体重上有相应的标准。外观要求需无疝气,体表脓胞、肿块最宽方向尺寸不大于10CM,无异常喘息特征,行走自然。现货市场无明确同一标准,经与现货企业沟通,企业认可,现货市场要求脓包、肿块在2公斤以下。
升贴水方面,对于均重>120.0公斤且≤130.0公斤的生猪,贴水为600元/吨(0.3元/斤,约75元/头)。
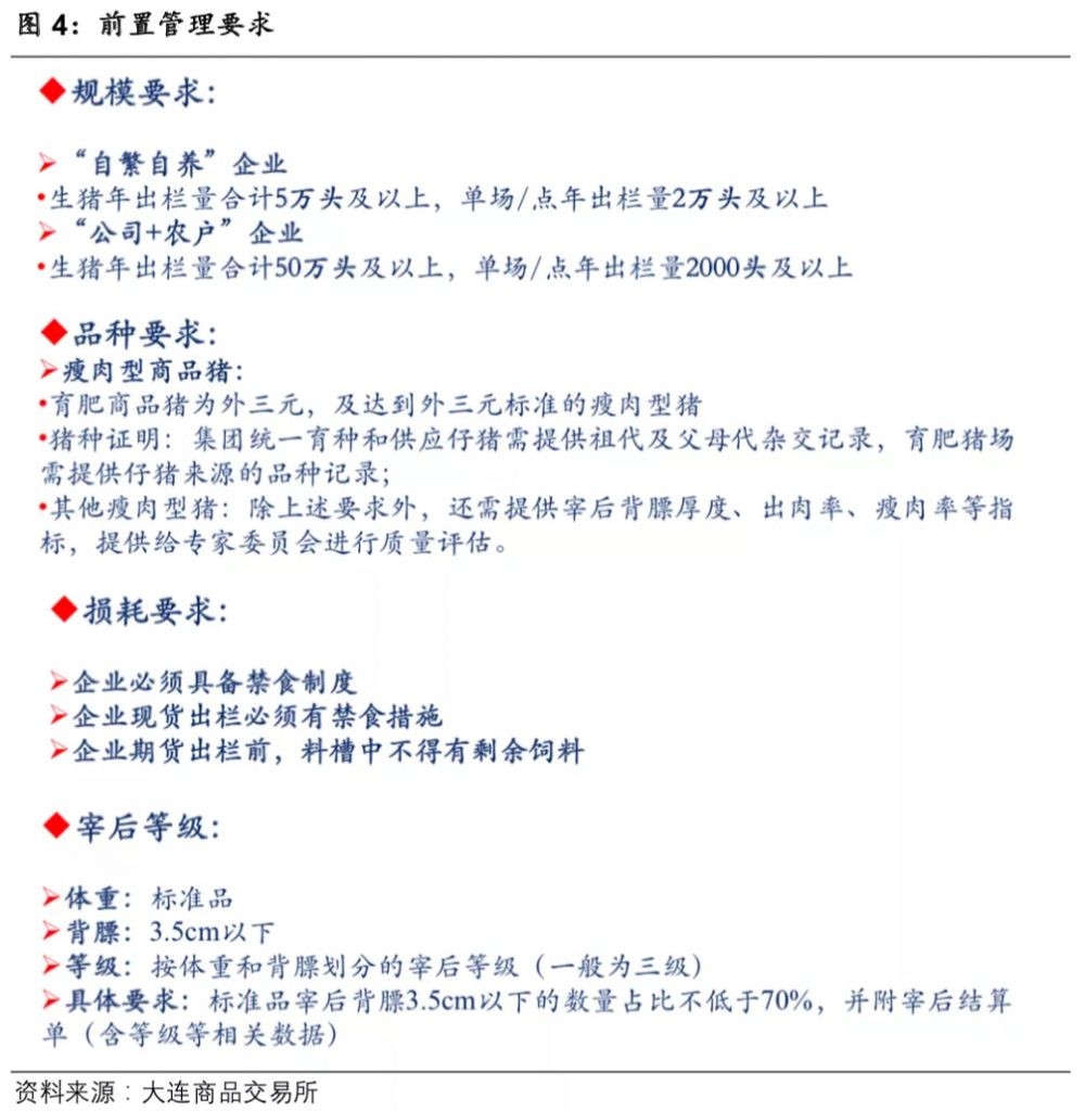
4、前置管理设计

大连商品交易所的前置管理对参与期货交易的企业规模、交割的生猪品种、损耗要求、宰后等级等问题都做了规定。
5、交割地点和升贴水

采用多贴少升原则,河南地区为基准低,东北多贴,西南少升。交割厂库设立分两步走,先统一设立交割地区,逐步设立交割厂库。
第一批:在养殖量、净流出量较大,地区间价差较小的省份设立:河南、湖南、山东、湖北、河北、江西、安徽、江苏。
第二批:根据现货产业发展情况、价差情况、可供交割量情况等,逐步在其他地区设立:东北地区、陕西、山西、四川、重庆、广西、广东、福建。
6、交割制度

生猪交割实行全厂库交割,适用期货转现货、每日选择交割和一次性交割。只允许非标准仓单期转现,期限为该合约上市之日起至最后交易日倒数第四个交易日(含当日)。每日选择交割可以采用标准仓单交割和车板交割。一次性交割只允许采用标准仓单交割。
7、生猪交割流程

未来引入交割业务移动服务平台,为交割流程各方提供便利。
8、风险控制制度

限仓参数采用一般月份比例限仓与交割月份绝对值限仓相结合,阶梯沿用鸡蛋的3阶方案。
本文转载自大连商品交易所、招商期货研究所,本文观点不代表18luck官方立场。

微信扫一扫